视频
图片
第一章 总则
为深化招生录取制度改革,拓宽优秀人才的选拔渠道,促进学生素质教育的全面提高,执行教育部“阳光工程”、依法治招的精神,做好2026年单独招生工作,维护学校和广大考生的合法权益,根据教育部和河南省教育厅有关文件精神,特制定本章程。本章程适用于许昌陶瓷职业学院高职(专科)单独招生工作。贯彻公开、公平、公正的原则,全面考核、综合评价、择优录取。许昌陶瓷职业学院招生工作接受纪检监察部门、考生、新闻媒体和社会各界的监督。
第二章 学校概况
第一条学校全称:许昌陶瓷职业学院
第二条 办学性质:民办
第三条办学类型:普通高等学校
第四条办学层次:专科
第五条 办学地点:许昌市建安区永宁街002号
第六条 学历证书发放:学生修完教学计划规定的课程,成绩合格,颁发教育部统一印制的许昌陶瓷职业学院专科毕业证书。
第三章 组织机构及职责
第七条 我校成立单招工作领导小组,组长由校长担任,领导小组办公室设在招生办公室,下设招生录取组、命题考务组、纪检监察组、后勤保障组等。凡属考核、录取中重大问题,一律由领导小组集体研究决定。
第八条 我校纪委负责对单招工作实施监督。纪检部门全程监督与指导单招工作,建立健全监督机制,保证单招工作的公平、公正、透明,实施“阳光工程”。
第四章 志愿填报时间、网址
第九条 2026年志愿填报一律在网上进行,填报时间为2026年4月21日9时至4月22日18时。
第十条 考生登录http://pzwb.haeea.cn(河南省普通高校招生考生服务平台)进行网上志愿填报。在规定时间内,考生只能填报一所高校志愿,并可以进行不超过两次的志愿修改,以网上最后一次保存的志愿为准。填报时间截止后将无法补报和更改,提醒广大考生按时认真填报志愿。
第五章 招生专业、计划

我校2026年单独招生专业及计划以河南省教育考试院核准公布为准。
第六章 招生对象、考核办法与录取原则
第十一条 招生对象
1.已通过河南省2026年普通高校招生统一考试报名的考生。
2.已通过河南省2026年普通高校对口招收中等职业学院毕业生考试报名的考生。
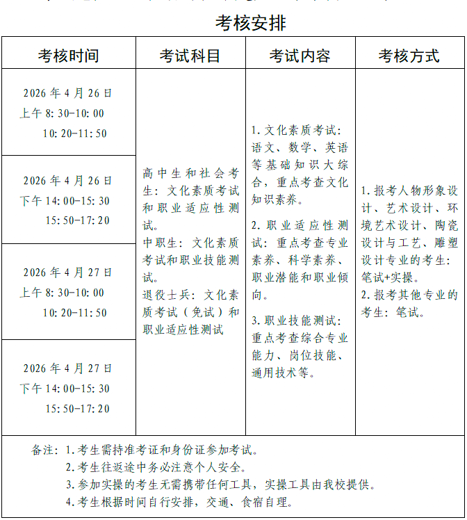
第十二条 考试时间、考核科目及考核办法。
考核工作在省教育厅和省教育考试院的指导和监督下,按照国家教育考试要根据培养目标对考生知识能力的要求,采取“文化素质+职业技能”方式组织考试,其中职业技能考试分值占比不低于总分值的50%,具体如下:
1.高中生和社会考生:考核项目为文化素质考试和职业适应性测试,总分600分,其中文化素质考试280分,职业适应性测试320分。
2.中职生:考核项目为文化素质考试和职业技能测试,总分600分,其中文化素质考试280分,职业技能测试320分。
报考人物形象设计、艺术设计、环境艺术设计、陶瓷设计与工艺、雕塑设计等专业的考生职业技能测试为实操考核,考核科目为素描。
3.退役士兵:考核项目为文化素质考试和职业适应性测试,总分600分,其中文化素质考试免试,职业适应性测试320分。
4.考试时间为2026年4月26日、4月27日。两天进行,具体考试安排以考生准考证时间为准。
5.考试地点:河南省许昌市建安区永宁街002号。

考试成绩公示:考试结束后考生可登录学校官方网站(http://www.xccvc.com/)查询。
第十三条 技能拔尖人才免试入学办法。
1.免试对象和条件
根据《教育部关于积极推进高职教育考试招生制度改革的指导意见》(教学〔2013〕3号)文件精神,对于以下情形之一的,考生可免试录取进入高校专科阶段学习。
(1)技能大赛优秀获奖选手。获得由教育部主办或联办的全国职业院校技能大赛三等奖及以上奖项和世界职业院校技能大赛争夺赛铜奖以上奖项,或由省级教育行政部门主办或联办的省级职业院校技能大赛一等奖的中职毕业生。
(2)优秀高技能人才。具有高级工或技师资格同时获得县级劳动模范先进个人以上称号的在职在岗中职毕业生。
2.免试录取程序
考生本人在2026年4月9日前将填写完毕的《河南省普通高等学校2026年技能拔尖人才免试录取考生申请表》及考生身份证复印件、技能竞赛获奖证书等材料送达我校招生办公室,我校对考生资格进行审查,审查合格后报省教育厅职业教育与成人教育处备案,备案通过后,在我校官方网站公示拟录取考生名单,公示5个工作日。公示无异议者,将名单报河南省教育考试院办理录取手续,并按照相关规定发放录取通知书。被免试录取的考生,不再参加其他类型的普通高校招生考试。
第十四条 退役士兵报考我校的,申请享受免文化素质考试的退役士兵考生,须按照《河南省教育考试院关于做好 2026年普通高校招生报名工作的通知》(豫考普〔2025〕39号)要求进行“资格条件申报”。
第十五条 录取原则 分数优先,遵循志愿,根据总分从高分到低分择优录取。
1.普通高中类考生、社会考生录取成绩=文化素质测试成绩+职业适应性测试成绩。
2.中职类考生录取成绩=文化素质测试成绩+职业技能测试成绩。
3.退役士兵考生录取成绩=文化素质测试免试分值按满分计算+职业适应性测试成绩。
4.总分相同的考生按职业适应性测试或职业技能测试成绩、数学成绩、语文成绩、英语成绩进行依次排序。
第十六条 对满足要求的考生进行拟录取,拟录取考生名单首先在学校官方网站(http://www.xccvc.com/)公示,成绩公示5个工作日之后报河南省教育考试院审批,审批通过后,办理录取手续,发放录取通知书。
第十七条 学校根据录取原则确定拟录取考生名单,报学校单招工作领导小组审核、批准、公示。公示结束后上报河南省教育考试院审批、备案。根据教育部和河南省教育厅有关文件精神,已被我校单招录取的考生与参加全国统一考试招生录取的学生一视同仁,考生入学报到后享有同等待遇。凡被高职单招录取的考生,不得再参加高考等其他类型的普通高校招生考试。
第十八条 录取中对考生身体条件的要求。身体健康,无传染性疾病,符合《普通高等学院招生体检工作指导意见》要求。
第七章 相关事宜
第十九条 单独考试招生是国家授权高校独立组织考试录取的一种方式。通过单独考试招生被录取的考生不能再参加本年度的普通高考,未被录取的考生可以继续参加本年度的普通高考。通过单独考试招生录取的考生与普通高招录取的考生各方面待遇完全相同。
第二十条 通过单独招生录取的大学新生,入学后进行资格复查,舞弊或体检不合格者取消入学资格。
第八章 招生工作监督机制
第二十一条 学校成立由分管纪检监察工作的校领导为组长,纪检监察人员及有关人员为成员的单独考试招生选拔录取工作监督小组,对单独考试招生进行全过程监督。
第九章 其 他
第二十二条 新生报到和资格复查。
1.新生报到时,须携带录取通知书、身份证、准考证。
2.新生入学后,按照河南省教育厅的统一部署对新生资格进行复查。对在报名和考核过程中有弄虚作假或其他违纪违规行为的考生,身体条件不符合《普通高等学院招生体检工作指导意见》要求的考生,将取消其入学资格,已被我校高职单招录取的考生须将档案转至我校,并参加全日制学习。
第二十三条 收费标准:按照河南省教育厅、财政厅、物价局规定的收费标准进行收费,被录取的考生学费为:文史类10600元/生·年,理工类11900元/生·年,艺术类11900元/生·年。
住宿费:1200元/生·年(带独立卫生间、空调)。
第二十四条 根据学生填写的河南省家庭经济困难学生认定申请表,到校报到完毕之后,学校将提供完善的学生资助体系,包括国家奖学金(10000元/生·年),国家励志奖学金(6000元/生·年),国家助学金(平均3700元/生·年),退役士兵全部享受国家助学金(3700元/生·年)及校内奖学金等各种资助项目,同时为家庭困难的新生开辟“绿色通道”,提供国家助学贷款最高(20000元/生·年)、勤工助学、减免学费等资助项目。学校综合奖学金分为三等(1000元、800元、500元/生·年),使学生在参与社会实践的同时得到资助。
服兵役国家教育专项资助:自主择业的退役士兵及在校入伍的退役复学学生可申请学费减免,减免标准按所学专业的收费标准执行,最高为20000元/生·年;学生在校或毕业后应征入伍,可申请学费补偿或助学贷款代偿,最高为20000元/生·年。
第二十五条 我校没有委托任何中介机构或个人进行招生录取工作,对以我校名义进行非法招生等活动的中介机构或个人,我校将依法追究其责任。望考生和家长不要轻信任何中介机构或个人的非法招生诈骗行为。
第二十六条 学生完成学业后,按照许昌陶瓷职业学院学籍管理规定等有关要求,颁发许昌陶瓷职业学院普通专科毕业证书。
第二十七条 本章程以国家法律法规、规章和上级有关政策为依据。学校以往有关招生工作的要求、规定如与本章程相冲突,以本章程为准,本章程若有与国家有关政策不一致之处,以国家和上级有关政策为准。本章程的解释权归学校招生办公室。
联系地址:河南省许昌市建安区永宁街002号
邮政编码:461670
学校网址:http://www.xccvc.com/
监督投诉电话:0374-7017977
咨询电话:0374-8020001 0374-8050001
2026-03-24 10:12:45
第一章 总则
为深化招生录取制度改革,拓宽优秀人才的选拔渠道,促进学生素质教育的全面提高,执行教育部“阳光工程”、依法治招的精神,做好2026年单独招生工作,维护学校和广大考生的合法权益,根据教育部和河南省教育厅有关文件精神,特制定本章程。本章程适用于许昌陶瓷职业学院高职(专科)单独招生工作。贯彻公开、公平、公正的原则,全面考核、综合评价、择优录取。许昌陶瓷职业学院招生工作接受纪检监察部门、考生、新闻媒体和社会各界的监督。
第二章 学校概况
第一条学校全称:许昌陶瓷职业学院
第二条 办学性质:民办
第三条办学类型:普通高等学校
第四条办学层次:专科
第五条 办学地点:许昌市建安区永宁街002号
第六条 学历证书发放:学生修完教学计划规定的课程,成绩合格,颁发教育部统一印制的许昌陶瓷职业学院专科毕业证书。
第三章 组织机构及职责
第七条 我校成立单招工作领导小组,组长由校长担任,领导小组办公室设在招生办公室,下设招生录取组、命题考务组、纪检监察组、后勤保障组等。凡属考核、录取中重大问题,一律由领导小组集体研究决定。
第八条 我校纪委负责对单招工作实施监督。纪检部门全程监督与指导单招工作,建立健全监督机制,保证单招工作的公平、公正、透明,实施“阳光工程”。
第四章 志愿填报时间、网址
第九条 2026年志愿填报一律在网上进行,填报时间为2026年4月21日9时至4月22日18时。
第十条 考生登录http://pzwb.haeea.cn(河南省普通高校招生考生服务平台)进行网上志愿填报。在规定时间内,考生只能填报一所高校志愿,并可以进行不超过两次的志愿修改,以网上最后一次保存的志愿为准。填报时间截止后将无法补报和更改,提醒广大考生按时认真填报志愿。
第五章 招生专业、计划

我校2026年单独招生专业及计划以河南省教育考试院核准公布为准。
第六章 招生对象、考核办法与录取原则
第十一条 招生对象
1.已通过河南省2026年普通高校招生统一考试报名的考生。
2.已通过河南省2026年普通高校对口招收中等职业学院毕业生考试报名的考生。
第十二条 考试时间、考核科目及考核办法。
考核工作在省教育厅和省教育考试院的指导和监督下,按照国家教育考试要根据培养目标对考生知识能力的要求,采取“文化素质+职业技能”方式组织考试,其中职业技能考试分值占比不低于总分值的50%,具体如下:
1.高中生和社会考生:考核项目为文化素质考试和职业适应性测试,总分600分,其中文化素质考试280分,职业适应性测试320分。
2.中职生:考核项目为文化素质考试和职业技能测试,总分600分,其中文化素质考试280分,职业技能测试320分。
报考人物形象设计、艺术设计、环境艺术设计、陶瓷设计与工艺、雕塑设计等专业的考生职业技能测试为实操考核,考核科目为素描。
3.退役士兵:考核项目为文化素质考试和职业适应性测试,总分600分,其中文化素质考试免试,职业适应性测试320分。
4.考试时间为2026年4月26日、4月27日。两天进行,具体考试安排以考生准考证时间为准。
5.考试地点:河南省许昌市建安区永宁街002号。

考试成绩公示:考试结束后考生可登录学校官方网站(http://www.xccvc.com/)查询。
第十三条 技能拔尖人才免试入学办法。
1.免试对象和条件
根据《教育部关于积极推进高职教育考试招生制度改革的指导意见》(教学〔2013〕3号)文件精神,对于以下情形之一的,考生可免试录取进入高校专科阶段学习。
(1)技能大赛优秀获奖选手。获得由教育部主办或联办的全国职业院校技能大赛三等奖及以上奖项和世界职业院校技能大赛争夺赛铜奖以上奖项,或由省级教育行政部门主办或联办的省级职业院校技能大赛一等奖的中职毕业生。
(2)优秀高技能人才。具有高级工或技师资格同时获得县级劳动模范先进个人以上称号的在职在岗中职毕业生。
2.免试录取程序
考生本人在2026年4月9日前将填写完毕的《河南省普通高等学校2026年技能拔尖人才免试录取考生申请表》及考生身份证复印件、技能竞赛获奖证书等材料送达我校招生办公室,我校对考生资格进行审查,审查合格后报省教育厅职业教育与成人教育处备案,备案通过后,在我校官方网站公示拟录取考生名单,公示5个工作日。公示无异议者,将名单报河南省教育考试院办理录取手续,并按照相关规定发放录取通知书。被免试录取的考生,不再参加其他类型的普通高校招生考试。
第十四条 退役士兵报考我校的,申请享受免文化素质考试的退役士兵考生,须按照《河南省教育考试院关于做好 2026年普通高校招生报名工作的通知》(豫考普〔2025〕39号)要求进行“资格条件申报”。
第十五条 录取原则 分数优先,遵循志愿,根据总分从高分到低分择优录取。
1.普通高中类考生、社会考生录取成绩=文化素质测试成绩+职业适应性测试成绩。
2.中职类考生录取成绩=文化素质测试成绩+职业技能测试成绩。
3.退役士兵考生录取成绩=文化素质测试免试分值按满分计算+职业适应性测试成绩。
4.总分相同的考生按职业适应性测试或职业技能测试成绩、数学成绩、语文成绩、英语成绩进行依次排序。
第十六条 对满足要求的考生进行拟录取,拟录取考生名单首先在学校官方网站(http://www.xccvc.com/)公示,成绩公示5个工作日之后报河南省教育考试院审批,审批通过后,办理录取手续,发放录取通知书。
第十七条 学校根据录取原则确定拟录取考生名单,报学校单招工作领导小组审核、批准、公示。公示结束后上报河南省教育考试院审批、备案。根据教育部和河南省教育厅有关文件精神,已被我校单招录取的考生与参加全国统一考试招生录取的学生一视同仁,考生入学报到后享有同等待遇。凡被高职单招录取的考生,不得再参加高考等其他类型的普通高校招生考试。
第十八条 录取中对考生身体条件的要求。身体健康,无传染性疾病,符合《普通高等学院招生体检工作指导意见》要求。
第七章 相关事宜
第十九条 单独考试招生是国家授权高校独立组织考试录取的一种方式。通过单独考试招生被录取的考生不能再参加本年度的普通高考,未被录取的考生可以继续参加本年度的普通高考。通过单独考试招生录取的考生与普通高招录取的考生各方面待遇完全相同。
第二十条 通过单独招生录取的大学新生,入学后进行资格复查,舞弊或体检不合格者取消入学资格。
第八章 招生工作监督机制
第二十一条 学校成立由分管纪检监察工作的校领导为组长,纪检监察人员及有关人员为成员的单独考试招生选拔录取工作监督小组,对单独考试招生进行全过程监督。
第九章 其 他
第二十二条 新生报到和资格复查。
1.新生报到时,须携带录取通知书、身份证、准考证。
2.新生入学后,按照河南省教育厅的统一部署对新生资格进行复查。对在报名和考核过程中有弄虚作假或其他违纪违规行为的考生,身体条件不符合《普通高等学院招生体检工作指导意见》要求的考生,将取消其入学资格,已被我校高职单招录取的考生须将档案转至我校,并参加全日制学习。
第二十三条 收费标准:按照河南省教育厅、财政厅、物价局规定的收费标准进行收费,被录取的考生学费为:文史类10600元/生·年,理工类11900元/生·年,艺术类11900元/生·年。
住宿费:1200元/生·年(带独立卫生间、空调)。
第二十四条 根据学生填写的河南省家庭经济困难学生认定申请表,到校报到完毕之后,学校将提供完善的学生资助体系,包括国家奖学金(10000元/生·年),国家励志奖学金(6000元/生·年),国家助学金(平均3700元/生·年),退役士兵全部享受国家助学金(3700元/生·年)及校内奖学金等各种资助项目,同时为家庭困难的新生开辟“绿色通道”,提供国家助学贷款最高(20000元/生·年)、勤工助学、减免学费等资助项目。学校综合奖学金分为三等(1000元、800元、500元/生·年),使学生在参与社会实践的同时得到资助。
服兵役国家教育专项资助:自主择业的退役士兵及在校入伍的退役复学学生可申请学费减免,减免标准按所学专业的收费标准执行,最高为20000元/生·年;学生在校或毕业后应征入伍,可申请学费补偿或助学贷款代偿,最高为20000元/生·年。
第二十五条 我校没有委托任何中介机构或个人进行招生录取工作,对以我校名义进行非法招生等活动的中介机构或个人,我校将依法追究其责任。望考生和家长不要轻信任何中介机构或个人的非法招生诈骗行为。
第二十六条 学生完成学业后,按照许昌陶瓷职业学院学籍管理规定等有关要求,颁发许昌陶瓷职业学院普通专科毕业证书。
第二十七条 本章程以国家法律法规、规章和上级有关政策为依据。学校以往有关招生工作的要求、规定如与本章程相冲突,以本章程为准,本章程若有与国家有关政策不一致之处,以国家和上级有关政策为准。本章程的解释权归学校招生办公室。
联系地址:河南省许昌市建安区永宁街002号
邮政编码:461670
学校网址:http://www.xccvc.com/
监督投诉电话:0374-7017977
咨询电话:0374-8020001 0374-8050001